⭐ Tree
- 그래프의 여러 구조 중 단방향 그래프의 한 구조 (비선형 구조)
- 데이터 타입을 Custom으로 정의하고, new 키워드를 통해 새로운 객체(인스턴스) 생성 가능하며 Method 사용 가능

📌 Tree 구조의 요소
- Depth = root ~ leef node 까지의 depth 표현가능 / root(A) = 0 B,I = 1 C,F,J,M = 2
- Level = root(A) = 1 B,I = 2 ...
- Height = leef node를 기준으로 root 까지 0 ~ 올라감
- Sub Tree = Sub node 를 가지고 있으면 그 영역은 1개의 Sub Tree라고 봄
📌 Tree Method
- addChildNode(value): 입력받은 value를 Tree에 계층적으로 추가할 수 있어야 함
- removeChildNode(node): 입력받은 node를 Tree에서 삭제할 수 있어야 함
- getChildrenNode(): 현재 트리에서 존재하는 children을 리턴
- contains(value): 트리에 포함된 데이터를 찾을 수 있어야 함
⭐ Graph
통상적인 그래프가 아닌 네트워크망 구조의 형태를 가진 그래프
- setGraph(size): 그래프에 size만큼의 버텍스를 추가해야 합니다.
- getGraph(): 인접 행렬 정보가 담긴 배열을 반환합니다.
- addEdge(from, to): fromVertex와 toVertex 사이의 간선을 추가합니다.
- hasEdge(from, to): fromVertex와 toVertex 사이의 간선이 존재하는지 여부를 Boolean으로 반환해야 합니다.
- removeEdge(from, to): fromVertex와 toVertex 사이의 간선을 삭제해야 합니다.
📌 Graph의 구성요소
- 정점 (Vertex / Node)
그래프에서 위치를 나타냄 - 간선 (Edge / Link / Branch)
그래프에서 위치간의 관계를 나타냄, 즉 각 정점(노드)를 연결하는 선을 의미 - 인접 정점 (Adjacent Vertex)
간선(Edge)에 의해 직접 연걸된 정점을 의미함 - G (V, E)
그래프는 정점과 간선의 집합이므로 G(V, E)는 그래프 자체를 의미함
📌 그래프의 종류
- 무방향 그래프
간선을 통해 양방향으로 이동할 수 있는 그래프
G(A,B)는 G(B,A)와 동일 - 방향 그래프
간선에 방향이 존재하는 그래프
G(A,B)와 G(B,A)는 다름 - 가중치 그래프
간선에 비용 또는 가중치가 할당된 그래프
'네트워크' 라고도 함 - 연결 그래프
무방향 그래프에서 모든 정점쌍들에 대해 항상 경로가 존재하는 그래프 - 비연결 그래프
무방향 그래프에서 특정 정점쌍들에 경로가 존재하지 않는 그래프 - 순환 그래프
단순 경로의 시작 정점과 종료 정점이 동일한 경우
※ 단순 경로(Simple Path) : 반복되는 정점이 없는 경로 - 비순환 그래프
순환이 없는 그래프
📌 Graph의 표현방식
- 일반적으로 인접행렬과 인접리스트 방식이 있음 (인접행렬 <-> 인접리스트 | 정반대의 특징)
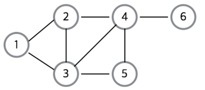
🎃 인접행렬
- 두 정점을 이어주는 간선 존재 시 이 두 정점은 인접하다
- 서로 다른 정점들이 인접한 상태인지를 표시한 행렬로 2차원 배열의 형태로 나타냄
- 이어지면 1(true), 아니면 0(false) * 가중치 그래프라면 1대신 관계에서 의미 있는 값 저장


🎃 인접리스트

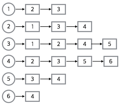
📌 ArrayList를 이용하여 구현한 인접리스트
import java.util.ArrayList;
/*
* @ TITLE Adjacency List (인접리스트)
*/
// 그래프(리스트) 클래스
class ListGraph {
private ArrayList<ArrayList<Integer>> listGraph;
// 그래프 초기화
public ListGraph(int initSize) {
this.listGraph = new ArrayList<ArrayList<Integer>>(); // 그래프 생성
// 그래프 초기화
// put(int x, int y) 에서 입력되는 정점의 값은 0 이상의 정수이나
// ArrayList의 index는 0 부터 시작이므로
// ArrayIndexOutOfBoundsException 방지를 위해
// 정점을 담는 인접리스트의 size는 1을 더하여 초기화해줌
// ex) initSize = 3
// graph[0]
// graph[1] -> 2 -> 3
// graph[2] -> 1 -> 3 -> 4
// graph[3] -> 1 -> 2 -> 4 -> 5
for(int i=0; i<initSize+1; i++) {
listGraph.add(new ArrayList<Integer>());
}
}
// 그래프 return
public ArrayList<ArrayList<Integer>> getGraph() {
return this.listGraph;
}
// 그래프의 특정 노드 return
public ArrayList<Integer> getNode(int i) {
return this.listGraph.get(i);
}
// 그래프 추가 (양방향)
public void put(int x, int y) {
listGraph.get(x).add(y);
listGraph.get(y).add(x);
}
// 그래프 추가 (단방향)
public void putSingle(int x, int y) {
listGraph.get(x).add(y);
}
// 그래프 출력 (인접리스트)
public void printGraphToAdjList() {
for(int i=1; i<listGraph.size(); i++) {
System.out.print("정점 " + i + "의 인접리스트");
for(int j=0; j<listGraph.get(i).size(); j++) {
System.out.print(" -> " + listGraph.get(i).get(j));
}
System.out.println();
}
}
}
public class AdjacencyList {
public static void main(String[] args) {
int initSize = 6;
ListGraph adjList = new ListGraph(initSize);
adjList.put(1, 2);
adjList.put(1, 3);
adjList.put(2, 3);
adjList.put(2, 4);
adjList.put(3, 4);
adjList.put(3, 5);
adjList.put(4, 5);
adjList.put(4, 6);
adjList.printGraphToAdjList();
}
}'Data Architect > Data Structure' 카테고리의 다른 글
| 자료구조의 특징 (0) | 2023.02.05 |
|---|---|
| Time Complexity & Greedy & Brute Force (0) | 2022.09.27 |
| DFS & BFS (2) | 2022.09.26 |
| JSON_Recursive (0) | 2022.09.21 |
| Recursion (0) | 2022.09.20 |